Page 98 - Robot Design Handbook ROBOCON Malaysia 2019
P. 98

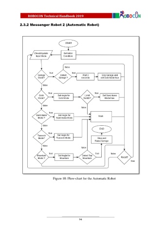
2.3.2 Messenger Robot 2 (Automatic Robot)


































































                                       Figure 10: Flow-chart for the Automatic Robot















                                                          94
   93   94   95   96   97   98   99   100   101   102   103