Page 96 - Robot Design Handbook ROBOCON Malaysia 2019
P. 96

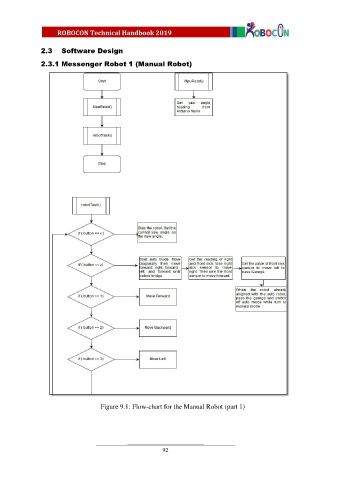
2.3     Software Design

               2.3.1 Messenger Robot 1 (Manual Robot)









































































                                    Figure 9.1: Flow-chart for the Manual Robot (part 1)







                                                          92
   91   92   93   94   95   96   97   98   99   100   101