Page 175 - SK tingkatan 5
P. 175
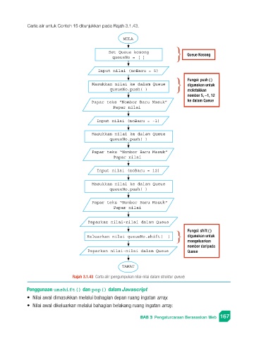
Carta alir untuk Contoh 15 ditunjukkan pada Rajah 3.1.43.
MULA
Set Queue kosong Queue Kosong
queueNo = [ ]
Input nilai (noBaru = 5)
Fungsi: push ( )
Masukkan nilai ke dalam Queue digunakan untuk
queueNo.push( ) meletakkan
nombor 5, –1, 12
Papar teks “Nombor Baru Masuk” ke dalam Queue
Papar nilai
Input nilai (noBaru = -1)
Masukkan nilai ke dalam Queue
queueNo.push( )
Papar teks “Nombor Baru Masuk”
Papar nilai
Input nilai (noBaru = 12)
Masukkan nilai ke dalam Queue
queueNo.push( )
Papar teks “Nombor Baru Masuk”
Papar nilai
Paparkan nilai-nilai dalam Queue
Fungsi: shift ( )
Keluarkan nilai queueNo.shift( ) digunakan untuk
mengeluarkan
nombor daripada
Paparkan nilai-nilai dalam Queue Queue
TAMAT
Rajah 3.1.43 Carta alir (pengumpukan nilai-nilai dalam struktur queue)
Penggunaan unshift() dan pop() dalam Javascript
• Nilai awal dimasukkan melalui bahagian depan ruang ingatan array.
• Nilai awal dikeluarkan melalui bahagian belakang ruang ingatan array.
PB BAB 3 Pengaturcaraan Berasaskan Web 167

