Page 27 - Signavio-BPM-Kochbuch-De
P. 27
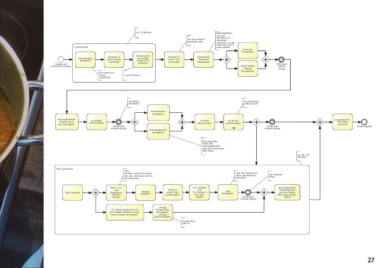
Fesenjan
ca. 15 Minuten Bitte beachten:
nur kurz
anbraten und
bis die Zwiebeln
Khoresht Fesenjan Vorbereitung umrühren, da die hinzugeben
dauerhaft
gold/gelb sind
Walnüsse sonst
bitter werden
Kurkuma
Zwiebeln in
Zwiebeln in
alle Walnüsse kleine Würfel Fleisch leicht einem Topf Zerkleinerte
von beiden
Walnüsse
zerhacken schneiden Seiten in Öl andunsten dazugeben 5 Minuten
anbraten
Hunger auf
(Persisches Huhn in Walnuss- Khoresht Fesenjan etwas heißes stehen
Wasser
lassen
hinzugießen
am besten mit
einem in einer Pfanne
Handmixer
Nader Ghazanfari Granatapfel-Sauce an Safranreis)
Sarabi
Werkstudent
Prozessmodellierer auf halber bis das Essen
Herdstufe süß-sauer ist
April 2013 bis
März 2015 Tomatenmark
dazugeben
das angebratene mit Pfeffer mit Salz mit Zucker zusammen mit
Fleisch mit in abschmecken abschmecken abschmecken dem Reis
1 kg Hähnchenbrustfilet den Topf geben 30 Minuten 90 Minuten servieren Guten Appetit!
köcheln lassen köcheln lassen
Granatapfelmark
dazugeben
300 g Walnüsse
Bitte beachten:
2 kleine Zwiebeln durch das
Granatapfelmark
2:30 h wird der Geschmack
sehr sauer
200 ml Granatapfelmark ca. 45 - 60
Minuten
1 EL Tomatenmark Reis zubereiten
Tipp: Tipp: den Deckel mit
der Reis sollte noch etwas
½ TL Kurkuma fest sein, darf aber nicht im einem Geschirrtuch bei niedriger
Hitze
Naders Aufgaben Mund brechen umwickeln
waren die Modellie- Olivenöl Reis in 2-3 3 EL Wasser den fertigen Reis
Butter in
herausnehmen
Liter
und
Reis
Wasser
rung der internen Reis waschen Salzwasser abgießen zerschmelzen 1 TL Safran in dazugeben Reis oben drüber
einem Topf
und den Safran
den Topf
halb gar
30 Minuten
Prozesse und das 4-5 Personen Salz & Pfeffer kochen geben köcheln lassen geben
Erstellen von BPMN Zucker 1/4 des
1 TL Safran zusammen mit
hinzugeben
Referenzbibliothe- 2 EL heißem Wasser in einer fertigen Reis
kleine Schale vermischen
und das
ken und Prozess- 4 Tassen Basmati Reis Ganze mischen bis der Reis
gelb ist
landschaften. Er 2 TL Safran
spielt in seiner Frei-
zeit Fußball und 2 -3 EL Butter
geht regelmäßig ins
Fitnessstudio. schwer
26 27

