Page 13 - Signavio-Kochbuch-DE
P. 13
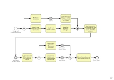
Schokoladenkuchen
Zartbitterschoko-
Backofen lade und Butter
vorheizen im Wasserbad
175 ºC schmelzen
Alles zusammen
Haselnüsse, Eigelb vom Eiweiß zu vermischen, in eine
Mehl und Zucker Eiweiß trennen Eischnee Backform geben
vermischen schlagen und in den Ofen
Hunger auf schieben
Schokoladenkuchen
Schokoladen-
glasur im
Wasserbad
schmelzen Schokolade
geschmolzen
Kuchen aus dem lauwarmen
Ofen nehmen Kuchen mit Schokoladenglasur auf
und abkühlen Himbeergelee dem Kuchen verteilen
30 Minuten lassen bestreichen Kuchen kalt Guten Appetit!
im Ofen lassen
13

