Page 15 - Signavio-Kochbuch-DE
P. 15
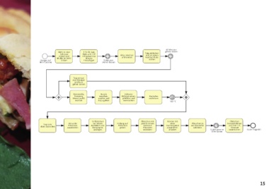
Mini Kalzonen
45 Minuten
Mehl in eine 1 TL Öl, Salz, Teig abdecken gehen lassen
Schüssel Hefe und 150
und an einen
sieben und ml lauwarmes Alles mischen warmen Platz
und kneten
Mulde im Mehl Wasser
Hunger auf bilden hinzufügen 5 Minuten stellen
Mini-Calzone stehen lassen
Teig erneut
durchkneten
und kurz
gehen lassen
Mozzarella, Rucola Calzone-
Tomaten, waschen, Füllung salzen, Backofen
Wurst und Ei zupfen und pfeffern und vorheizen
würfeln dazu geben vermischen 180 °C
16 Plätzchen Plätzchen mit Ränder mit Plätzchen
32 runde
einer
Plätzchen in
auf einem
Teig sehr Plätzchen Backblech mit Füllung auf jeweils einem Kuchengabel den Backofen herausnehmen
und mit 1 TL
Plätzchen
weiteren
dünn ausrollen ausstechen Backpapier geben Plätzchen zusammen- schieben Olivenöl
auslegen bedecken drücken 15 Minuten im bestreichen Guten Appetit!
Ofen lassen
15

