Page 11 - Signavio-Kochbuch-DE
P. 11
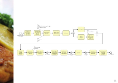
Wiener Schnitzel
Tipp:
mit einem Plattiereisen, alternativ
mit der Klinge eines Hackbeils oder
einer schweren Pfanne
Fleisch im Mehl
wenden
Frischhaltefolie Kalbsschnitzel
auf der auf die Folie jedes einzelne beide Seiten mit einer Gabel
Arbeitsfläche legen und Fleisch dünn mit Salz und Mehl sieben
ausbreiten damit klopfen Pfeffer würzen
Hunger auf und mit Öl bedecken
Wiener Schnitzel - bestreichen
Eier und
"Das Original" Sahne Sahne in einer
halbsteif flachen Form
schlagen verquirlen
ca. 3-5 mm
dünn
Tipp:
Panierung nicht
andrücken
mehlierte Schnitzel in Schnitzel mit
Schnitzel Schnitzel in Butterschmalz dem heißen Schnitzel mit Schnitzel Schnitzel auf Zitronenscheiben,
durch die Semmelbrösel in einer Pfanne Butterschmalz dem heißen wenden Küchenpapier Kapern und
Eiermasse wenden erhitzen schwimmend Fett begießen abtropfen Petersilie
ziehen 160 ºC erreicht ausbacken Schnitzelunterseite Schnitzel garnieren Guten Appetit!
goldgelb fertig
11

