Page 17 - Signavio-Kochbuch-DE
P. 17
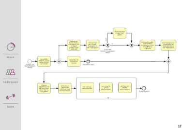
W e i ß e B o h n e n - E i n t o p f
Gemüsebrühe
in den Topf
geben
Nein
Kassler in
kleine Stücke Bohnen mit Schinkenknacker Schinkenknacker
in Scheiben
schneiden und der Dosen- Ja schneiden und in zusammen mit
in einem Flüssigkeit in einer Pfanne dem Bratfett in
großen Topf den Topf geben anbraten den Topf geben
anbraten Ist bei den
Bohnen Suppengrün
dabei?
60 min
Kartoffeln Kartoffeln in
schälen und in
kleine Würfel Salzwasser
kochen
Hunger auf schneiden Kartoffeln weich
Weiße Bohnen-
Eintopf
4-6 Personen
Wasser
abgießen und Eintopf auf mit Ketchup mit scharfer mit Salz und
kleiner bis
die Kartoffeln mittlerer Hitze abschmecken Sauce Pfeffer
mit in den in köcheln lassen abschmecken abschmecken
Topf geben Guten Appetit!
leicht
17

