Page 27 - Signavio-Kochbuch-DE
P. 27
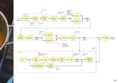
Fesenjan
ca. 15 Minuten Bitte beachten:
nur kurz
bis die Zwiebeln anbraten und
gold/gelb sind dauerhaft
umrühren, da die
Walnüsse sonst
Vorbereitung bitter werden
Kurkuma
hinzugeben
Fleisch leicht
Zwiebeln in
Zwiebeln in
alle Walnüsse kleine Würfel von beiden einem Topf Zerkleinerte
Walnüsse
zerhacken schneiden Seiten in Öl andunsten dazugeben
Hunger auf anbraten 5 Minuten
Khoresht Fesenjan etwas heißes stehen
Wasser lassen
hinzugießen
am besten mit
einem in einer Pfanne
Handmixer
auf halber bis das Essen
Herdstufe süß-sauer ist
Tomatenmark
dazugeben
das angebratene mit Pfeffer mit Salz mit Zucker zusammen mit
Fleisch mit in abschmecken abschmecken abschmecken dem Reis
den Topf geben servieren
30 Minuten 90 Minuten Guten Appetit!
köcheln lassen köcheln lassen
Granatapfelmark
dazugeben
Bitte beachten:
durch das
Granatapfelmark
wird der Geschmack
sehr sauer
ca. 45 - 60
Minuten
Reis zubereiten
Tipp:
der Reis sollte noch etwas Tipp: den Deckel mit bei niedriger
fest sein, darf aber nicht im einem Geschirrtuch Hitze
Mund brechen umwickeln
Reis in 2-3 3 EL Wasser den fertigen Reis
Liter Butter in und Reis herausnehmen
Reis waschen Salzwasser Wasser einem Topf 1 TL Safran in dazugeben und den Safran
halb gar abgießen zerschmelzen den Topf Reis oben drüber
kochen geben 30 Minuten geben
köcheln lassen
1/4 des
1 TL Safran zusammen mit fertigen Reis
2 EL heißem Wasser in einer hinzugeben
kleine Schale vermischen und das
Ganze mischen
bis der Reis
gelb ist
27

