Page 23 - Signavio-Kochbuch-DE
P. 23
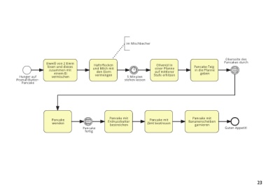
P e a n u t B u t t e r P a n c a k e
im Mischbecher
Oberseite des
Eiweiß von 2 Eiern Haferflocken Olivenöl in Pancakes durch
lösen und dieses und Milch mit einer Pfanne Pancake-Teig
zusammen mit den Eiern auf mittlerer in die Pfanne
einem Ei geben
Hunger auf vermischen vermengen 5 Minuten Stufe erhitzen
Peanut-Butter- stehen lassen
Pancake
Pancake mit
Pancake mit
Pancake Erdnussbutter Pancake mit Bananenscheiben
wenden bestreichen Zimt bestreuen garnieren
Pancake Guten Appetit!
fertig
23

