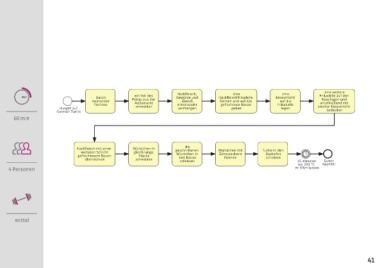
Page 41 - Signavio-Kochbuch-DE
P. 41
G e r m a n T u r t l e
eine weitere
eine
Hackfleisch,
eine
Bacon ein Teil des Gewürze und Hackfleischfrikadelle Käseschicht Frikadelle auf den
Käse legen und
ineinander Fettes aus der Eiweiß formen und auf das auf die anschließend mit
Außenseite
flechten miteinander geflochtene Bacon Frikadelle
Hunger auf schneiden vermengen geben legen zweiter Käseschicht
German Turtle bedecken
60 min
die
Hackfleisch mit einer Würstchen in geschnittenen Würstchen mit Turtle in den
weiteren Schicht gleich lange
geflochtenem Bacon Stücke Würstchen in Zahnstochern Backofen
überdecken schneiden den Bacon fixieren schieben 45 Minuten Guten
schieben
bei 200 °C Appetit!
4 Personen im Ofen lassen
mittel
41

