Page 39 - Signavio-Kochbuch-DE
P. 39
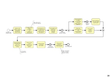
Panna Cotta
Gelatineblätter
in eine Gelatineblätter
Schüssel legen mit der Hand
Tipp: mit einem und mit ausdrücken
scharfen Messer kaltem Wasser Gelatine
begießen weich
Sahne und Vanilleschote Vanillemark in Sahnemilch bei Topf vom
Milch in einen längs die Sahnemilch schwacher Herd nehmen Sahnemilch
etwas
Topf gießen aufschlitzen rühren und Hitze zum und abkühlen
und
und Zucker Vanillemark Vanilleschote Köcheln Vanilleschote lassen
Hunger auf unterrühren hinzugeben bringen 15 Minuten rausfischen
Panna Cotta auskratzen köcheln lassen
Gelatineblätter Panna Cotta Panna Cotta
nacheinander in die Panna Cotta
unter die ausgespülten Förmchen aus den
Sahnemilch Förmchen kalt stellen Förmchen auf
rühren geben 8 Stunden Teller stürzen Guten Appetit!
stehen lassen
bis Gelatine Tipp: Förmchen
aufgelöst ist kurz in heißes
Wasser halten
39

