Page 47 - Signavio-Kochbuch-DE
P. 47
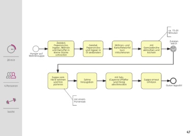
M ö h r e n s u p p e
ca. 15-20
Minuten
Zutaten
Zwiebel, weich
Peperoncino, Zwiebel, Möhren- und mit
Ingwer, Möhren Peperoncino Kartoffelwürfel Gemüsebrühe
und Kartoffel in und Ingwer in kurz ablöschen und
Hunger auf kleine Stücke Öl andünsten mitschmoren köcheln
Möhrensuppe schneiden
20 min
Suppe vom mit Salz,
Herd nehmen Sahne (Cayenne-)Pfeffer Suppe erneut
und fein hinzugeben und Honig erhitzen
pürieren abschmecken
4 Personen Guten Appetit!
mit einem
Pürierstab
leicht
47

