Page 39 - คู่่มือการนิเทศพัฒนาครูภาษาไทยเสริมศักยภาพนักเรียนอ่านออกเขียนได้
P. 39
35
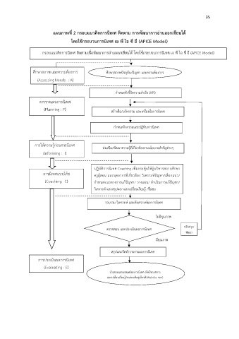
แผนภาพที่ 2 กรอบแนวคิดการนิเทศ ติดตาม การพัฒนาการอ่านออกเขียนได้
โดยใช้กระบวนการนิเทศ เอ พี ไอ ซี อี (APICE Model)
กรอบแนวคิดการนิเทศ ติดตามเพื่อพัฒนาการอ่านออกเขียนได้ โดยใช้กระบวนการนิเทศ เอ พี ไอ ซี อี (APICE Model)
ศึกษาสภาพ และความต้องการ ศึกษาสภาพปัจจุบัน/ปัญหา และความต้องการ
(Assessing Needs : A)
ก าหนดตัวชี้วัดความส าเร็จ (KPI)
การวางแผนการนิเทศ
(Planning : P) สร้างสื่อ/นวัตกรรม และเครื่องมือการนิเทศ
ก าหนดกิจกรรมและปฏิทินการนิเทศ
การให้ความรู้ก่อนการนิเทศ
ส่งเสริม/พัฒนาความรู้ที่เกี่ยวข้องงานนโยบายส าคัญต่างๆ
(Informing : I)
ปฏิบัติการนิเทศ Coaching เพื่อกระตุ้นให้ผู้บริหารสถานศกษา
ึ
การนิเทศแบบโค้ช ครูผู้สอน และบุคลากรที่เกี่ยวข้อง วิเคราะห์ปัญหา/เลือกแนว/
(Coaching: C) ก าหนดแนวทางการแก้ปัญหา/ วางแผน/ ด าเนินการแก้ปัญหา/
วิเคราะห์ และสรุปผล/ แลกเปลี่ยนเรียนรู้ /ชื่นชม
รวบรวม วิเคราะห์ และสังเคราะห์ผลการนิเทศ
ไม่มีคุณภาพ
ตรวจสอบ และประเมินผลการนิเทศ ปรับปรุง/
พัฒนา
มีคุณภาพ
สรุปและจัดท ารายงานผลการนิเทศ
การประเมินผลการนิเทศ
(Evaluating : E)
ขั้นตอนที่ 1 ศึกษาสภาพ น าเสนอและเผยแพร่ผลการนิเทศ (จัดนิทรรศการ
แลกเปลี่ยนเรียนรู้/ยกย่องเชิดชูเกียรต/Website ฯลฯ)
ิ

