Page 49 - คู่มือการดำเนินงานกองทุนเพื่อโครงการอาหารกลางวันในโรงเรียน
P. 49
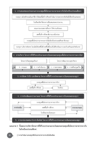
1. การเสนอของบประมาณจากกองทุนเพื่อโครงการอาหารกลางวันในโรงเรียนประถมศึกษา
กองทุนฯ แจ้งหลักเกณฑ์และวิธีการให้เขตพื้นที่การศึกษาด�าเนินการ/เขตประชาสัมพันธ์ให้โรงเรียนเสนอขอ
โรงเรียนจัดท�าโครงการเพื่อเสนอของบประมาณ
คณะกรรมการสถานศึกษาฯ ให้ความเห็นชอบ
เขตพื้นที่การศึกษาพิจารณากลั่นกรอง
กองทุนเพื่อโครงการอาหารกลางวันในโรงเรียนประถมศึกษา พิจารณา
กองทุนฯ แจ้งการจัดสรร โอนเงินให้เขตพื้นที่/เขตพื้นที่โอนเงินให้โรงเรียน/ร.ร.ออกใบเสร็จและด�าเนินการ
➡
2. การบริหาร โครงการที่ได้รับงบประมาณจากเงินดอกผลกองทุนเพื่อโครงการอาหารกลางวันฯ
โครงการเงินทุนหมุนเวียนฯ โครงการพัฒนาระบบสุขาภิบาล
กองทุนฯ แจ้งหลักเกณฑ์และวิธีการให้เขตพื้นที่การ C : การตรวจสอบ A : การปรับปรุงแก้ไข
D : การด�าเนินงาน
P : วางแผน
ศึกษาด�าเนินการ/เขตประชาสัมพันธ์ให้โรงเรียนเสนอขอ
➡
3. การนิเทศ ก�ากับ และติดตาม โครงการที่ได้รับงบประมาณจากเงินดอกผลกองทุนฯ
กองทุนเพื่อโครงการอาหารกลางวันฯ
เขตพื้นที่การศึกษา ➡ โรงเรียน
4. การประเมินและรายงานผล โครงการที่ได้รับงบประมาณจากเงินดอกผลกองทุนฯ
กองทุนเพื่อโครงการอาหารกลางวันฯ
การประเมิน เขตพื้นที่การศึกษา การรายงานผล
โรงเรียนประเมินตนเอง
➡
5. การยกย่องชมเชย/ประชาสัมพันธ์ โครงการที่ได้รับงบประมาณจากเงินดอกผลกองทุนฯ
ื
แผนภาพ 5 ข้นตอนการบริหารโครงการท่ได้รับงบประมาณจากเงินดอกผลกองทุนเพ่อโครงการอาหารกลางวัน
ั
ี
ในโรงเรียนประถมศึกษา
36 คู่มือการดำาเนินงานกองทุนเพื่อโครงการอาหารกลางวันในโรงเรียน

