Page 5 - คู่มือโปรแกรมระบบแจ้งซ่อมฯ E-Service
P. 5

4


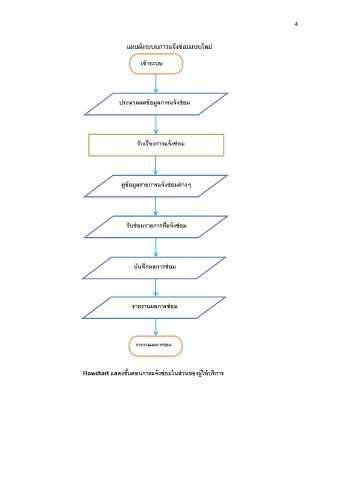
                                              แผนผังระบบการแจ้งซอมแบบใหม   ่
                                                                 ่

                                                    ้
                                                     เขาระบบ






                                                     ้
                                                               ้
                                           ประมวลผลขอมูลการแจงซอม
                                                                 ่



                                                  ั
                                                     ่
                                                     ื
                                                             ้
                                                               ่
                                                 รบเรองการแจงซอม



                                            ดูขอมูลรายการแจงซอมตางๆ
                                                           ้
                                                             ่
                                                                 ่
                                              ้



                                                 ่
                                             รบซอมรายการทีแจงซอม
                                                              ้
                                                                ่
                                              ั
                                                           ่


                                                            ่
                                                บันทึกผลการซอม






                                                             ่
                                               รายงานผลการซอม





                                                 รายงานผลการซอม
                                                           ่



                              Flowchart แสดงขั้นตอนการแจงซอมในสวนของผูใหบรการ
                                                                            ิ
                                                                          ้
                                                                        ้
                                                           ่
                                                        ้
                                                                 ่
   1   2   3   4   5   6   7   8   9   10