Page 219 - รวมไฟล 31 May_Neat
P. 219
192
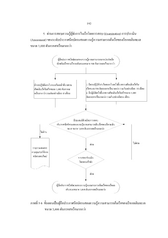
5. ผ่ำนกำรสอบควำมรผู้ท ำกำรในเรอโดยกำรสอบ (Examination) กำรประเมน
ื
ู
้
ิ
ื
(Assessment) ของระดับประกำศนยบัตรแสดงควำมรควำมสำมำรถต้นเรอของเรอกลเดนทะเล
ิ
ี
ู
้
ื
ื
ขนำด 3,000 ตันกรอสหรอมำกกว่ำ
500
1.
3,000 500 18
12 2. 3,000
6
3,000
3,000
ิ
ื
็
ภำพท 5-8 ขั้นตอนเปนผู้ถอประกำศนยบัตรแสดงควำมรควำมสำมำรถต้นเรอของเรอกลเดนทะเล
ื
ู
ี
ี่
้
ื
ขนำด 3,000 ตันกรอสหรอมำกกว่ำ
ื

