Page 9 - หนังสือห้องสมุด
P. 9
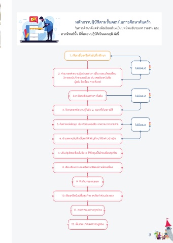
หลักการปฏิบัติตามขั้นตอนในการศึกษาคนควา
้
้
ในการศึกษาคนควาเพื่อเรียบเรียงเป็นบทนิพนธประเภท รายงาน และ
้
้
์
ภาคนิพนธนั้น มีขั้นตอนปฏิบัติเป็นแผนภูมิ ดังนี้
์
1. เลือกเร ่องหร อหัวข อที่จะศึกษา
ไม เพียงพอ
2. สำรวจแหล งความรู อย างคร าวๆ เพื่อวางแนวโครงเร ่อง
มีการจดบันทึกรายละเอียด เช น เลขเรยกหนังสือ
ผู แต ง ช ่อเร ่อง สาระสังเขป
3.วางโครงเร ่องคร าวๆ ขั้นต น ไม เพียงพอ
4. คัดลอกแหล งความรู ในข อ 2. เฉพาะที่ต องการใช
5. ค นหาแหล งข อมูล เช น ตัวเล มหนังสือ บทความจากวารสาร ไม เพียงพอ
6. อ านและจดบันทึกเนื้อหาที่สำคัญที่จะนำไปกล าวอ างอิง
7. ปรับปรุงโครงเร ่องในข อ 3. ให รัดกุมเปนโครงเร ่องสุดท าย
8. เรยบเรยงรายงานหร อภาคนิพนธตามโครงเร ่อง
9. จัดทำบรรณานุกรม
10. เขยนหร อพิมพขั้นสุดท าย และจัดทำส วนประกอบ
11. ตรวจสอบความถูกต อง
12. เย็บเล ม นำส งอาจารยผู สอน
3

