Page 627 - Clinical Application of Mechanical Ventilation
P. 627
Mechanical Ventilation in Nontraditional Settings 593
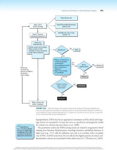
Walk Assess 3rd
Step 1-Sort: Wave/Purposeful Movement
Global Sorting Assess 2nd
Still/Obvious Life Threat
Step 2- Assess: Assess 1st
Individual Assessment
Lifesaving
Interventions:
• Control major hemorrhage
• Open airway (if child No Dead
consider 2 rescue breaths) Breathing?
• Chest decompression
Yes
• Obeys commands or
makes purposeful
All
movements? Yes
• Has peripheral pulse? Minor Yes Minimal
Reassess: • Not in respiratory injuries only?
considering distress?
patient conditions, • Major hemorrhage
resources, is controlled? No
scene safety
Any No Delayed
Likely to survive Yes
given current Immediate
resources?
No
Expectant
Step 3-Treatment
and/or Transport
Figure 18-3 SALT (Sort, Assess, Life-savings interventions, Treatment/Transport) algorithm for
mass casualty triage. Expectant has the highest priority of care than Immediate, Delayed, and Minimal.
Source: Radiation Emergency Medical Management, U.S. Department of Health and Human Services. Accessed June
29, 2012. http://www.remm.nlm.gov/salttriage.htm
hypoperfusion, SOFA may be an appropriate assessment tool for initial and ongo-
ing critical care assessments. It may also serve as a predictive and prognostic model
for critical care clinical outcomes (Jones et al., 2009).
A high SOFA score The parameters used in the SOFA scoring system are related to oxygenation, blood
(e.g., ≥11) calls for palliation
care only as it correlates with a clotting, liver function, blood pressure, neurologic function, and kidney function. A
mortality rate of 95%. A SOFA high score (e.g., ≥11) calls for palliation care only as it correlates with a mortality
score from 10 to 8 calls for the
highest priority of critical care. rate of 95%. A SOFA score from 10 to 8 calls for the highest priority of critical care.
Intermediate critical care is provided to those with scores of #7 (Ferreira et al., 2001).
Copyright 2013 Cengage Learning. All Rights Reserved. May not be copied, scanned, or duplicated, in whole or in part. Due to electronic rights, some third party content may be suppressed from the eBook and/or eChapter(s).
Editorial review has deemed that any suppressed content does not materially affect the overall learning experience. Cengage Learning reserves the right to remove additional content at any time if subsequent rights restrictions require it.

