Page 242 - Banpu One Report 2023 TH_Single Page_Neat
P. 242
!"#$%& !()*+ ,-(.%/ (01(2)) "(34()*"5,-(* 2566
!""!#$%&'()'&*,-./0&123'0 (IUU 56-1 ONE REPORT)
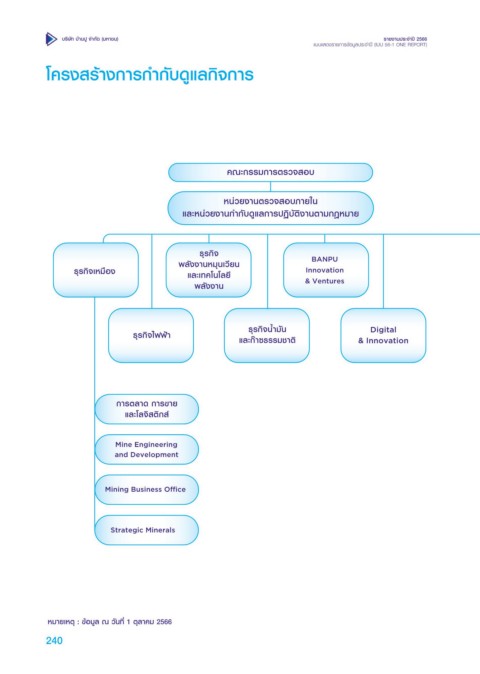
!"#$%#'$('#()'(*+,-./(01('#
M*+)3+/)()*!+
7+8&/9
26/.9/%45,+-./+
*D8!++1!/+E+063(,
.90#)/9E+063(,G/#H9
I"8.90#)/9!J!;,=KI"!/+7L-,;E-)/9E/1!:.1/# 2">/9$!/+()*!+
&$+!-6
@";))/9.1$9204#9 BANPU BANPU ,+-./+
&$+!-62.1<() I"82%*M9M"#4 Innovation Academy 9;!")%$93;1@;9& I"8@;T9/()*!+ %+;@#/!+19$U#
@";))/9 & Ventures
&$+!-69NO/1;9 Digital Project Corporate
&$+!-6ABB/ Management 3S(3/+()*!+
I"8!/Q&++1R/E- & Innovation O!ce Services
!/+E"/= !/+>/# !/+2)-9 !/+6;=!/+
I"8M"6-3E-!3 !+8,09!/+%/)&$+!-6
Mine Engineering !"#$%&()*!+ Corporate Procurement
and Asset Management
and Development
,+-./+*0/12345#)!-6!/+ ,+-./+)/9%;50A7
Mining Business O!ce
7+83/9)/9()*!+ *0/1#;5)#<9
Strategic Minerals ()*!+
!:.1/#
23'45267 : 893-/ : ;*<=>? 1 67/'"3 2566
240

