Page 167 - คู่มือบัณฑิตศึกษา ปีการศึกษา 2563
P. 167
คู่มือนิสิตระดับบัณฑิตศึกษา วิทยาลัยสงฆ์ขอนแก่น | 159
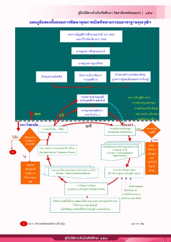
แผนภูมแสดงขันตอนการพฒนาคุณภาพบัณฑตตามกรอบมาตรฐานคุณวฒิฯ
ุ
แผนภูม ิิแสดงขันตอนการพัฒนาคุณภาพบัณฑิตตามกรอบมาตรฐานคุณวฒฯ
้
ุ
้
ิ
ั
ิ
พระราชบญญตการศึกษาแหงชาติ พ.ศ. 2542
ิ
ั
ั
และแกไขเพมเติม พ.ศ. 2545
่
ิ
มาตรฐานการศึกษาของชาติ
ึ
มาตรฐานการอุดมศกษา
ั
ั
ดานคุณภาพบัณฑิต ดานการบริหารจัดการ ดานการสรางและพฒนาสงคม
ั
ึ
การอุดมศกษา ฐานความรูและสงคมแหงการเรียนร ู
กรอบมาตรฐานคณวฒิ ผลการเรียนรูที่คาดหวัง
ุ
ุ
ึ
ระดบอุดมศกษาแหงชาติ เกณฑมาตรฐานหลักสตร
ั
ู
เกณฑกาหนดชื่อปริญญา
ํ
มาตรฐานคุณวฒิสาขา/
ุ
สกอ 5 ป สาขาวิชาตาง ๆ หลกเกณฑการเทียบโอน
ั
เกณฑ/แนวทางอืน ๆ
่
มหาวิทยาลัย ทกป
ุ
ู
ุ
ั
วางแผนปรับปรง + พฒนา รายละเอียดของหลักสตร เสนอ สภาสถาบัน
(Programme Specification) อนุมัต ิ
ไมใช ตดตามการ
ิ
ดาเนินการ เสนอ
ํ
ตาม TQF สกอ.
รายงานประจําภาคและประจําปการศึกษา รายละเอียดของรายวิชาและประสบการณ รบทราบ
ั
ี
ภาคสนาม (ถาม)
1 (Semester/Annual Programme Report) (Course + Field Experience หลักสตร
ู
ใช Specifications) และ
ึ
บันทกไว
เผยแพร ในฐาน
หลักสตรที ่ รายงานรายวิชาและประสบการณภาคสนาม (ถาม) กระบวนการเรียนการสอน ขอมูล
ู
ี
ี
ู
ี
ํ
ดาเนินการ (Course + Field Experience Reports) (ททาใหบรรลุผลการเรียนรทคาดหวัง)
่
่
ํ
ไดมาตรฐาน
TQF
การวัดและประเมนผล (POD Network)
ิ
ั
ั
ู
ุ
(มงเนนผลการเรียนรของนกศึกษา/บณฑิต) Teaching Unit
การจัดสงอานวยความ
ํ
่
ิ
สะดวก สภาพแวดลอม
ี
ั
นกศึกษา/บณฑิตไดรบการพัฒนาใหมมาตรฐานผลการเรียนรตามทีกาหนด
ั
่
ํ
ู
ั
ไวในกรอบมาตรฐานคุณวุฒ
ิ
(บณฑิตมคุณภาพเปนทีพงพอใจของผจางงานและสังคม)
่
ี
ั
ึ
ู
1 กก.อ. กาหนดหลักเกณฑการปรับปรุง ๑๕ ก.ค. ๕๒
ํ

