Page 26 - SPM Focus KSSM 2021 - Bahasa Cina
P. 26
华文 SPM 单元四 古代诗文
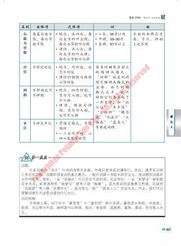
类别 古体诗 近体诗 词 曲
句 每篇句数不 绝句,共四句,每 小令,58字以内 不同的曲牌在字
数 限,每句字 句五字的叫五绝; 中调,59-90字 数、平仄、押韵
与 数不限 每句七字的叫七绝 长调,91字以上 上也不同
字 律诗,共八句,每
数
句五字的叫五律;
每句七字的叫七律
对 不讲究对仗 绝句,可对仗,也 每首词都有其固定
仗 可不对仗 的格调或格式。
律诗的颔联与颈联 “词牌”就是词的
必须对仗 固定格调或格式的
名称。由于词的
押 可押韵也可 绝句,四句押韵, 格式太多,就只
韵 不押韵 首句可入韵,也可 好给它们各自起了
不入韵 一些名字,如“临
律诗,偶数句押 江仙”“声声慢”
韵,首句可入韵, “念奴娇”“蝶念
也可不入韵
花”“浣溪沙”“玉 单
平 不讲究平仄 有固定格式,平仄 楼春”“虞美人” 元
仄 相对 等都是词牌。 4
一三五字不论,二
四六及尾字分明
知 多一点点
词题:
大多词牌的“本义”与词的内容无关联,作者只是用其词调而已。因此,通常在词牌
之外还有词题。词题即那首词的真正题目,一般在词牌下用较小的字注出,而词题和词牌并
无任何关系。例如,一首“浪淘沙”可以完全不讲到浪,也没有沙;一首“如梦令”就和梦
完全无关,如李清照的“如梦令”就有小题“晚春”,其内容讲的是春景与愁绪;苏轼的
“念奴娇”有小题“赤壁怀古”,其内容与“奴”“娇美人儿”完全无关。因此,我们可以
理解词牌只不过是词谱的代号而已。
词的风格:
从风格上看,词可分为“豪放派”与“婉约派”两大流派。豪放派以苏轼、辛弃疾、
陆游、刘过等为代表;婉约派当以李煜、柳永、李清照、温庭筠、晏殊、秦观、张先等人为
主。
165
04 GuDaShiWen.indd 165 13/01/2021 1:42 PM

