Page 22 - 3. Laporan Kinerja BMKG_high
P. 22
6 LAPORAN KINERJA 2016
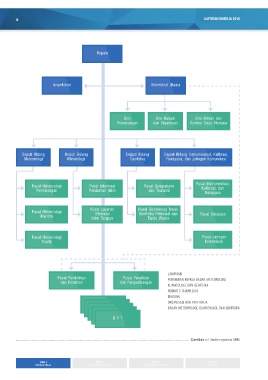
Kepala
Inspektorat Sekretariat Utama
Biro Biro Hukum Biro Umum dan
Perencanaan dan Organisasi Sumber Daya Manusia
Deputi Bidang Deputi Bidang Deputi Bidang Deputi Bidang Instrumentasi, Kalibrasi,
Meteorologi Klimatologi Geofisika Rekayasa, dan Jaringan Komunikasi
Pusat Instrumentasi,
Pusat Meteorologi Pusat Informasi Pusat Gempabumi Kalibrasi, dan
Penerbangan Perubahan Iklim dan Tsunami
Rekayasa
Pusat Layanan Pusat Seismologi Teknik
Pusat Meteorologi Informasi Geofisika Potensial dan
Maritim Pusat Database
Iklim Terapan Tanda Waktu
Pusat Meteorologi Pusat Jaringan
Publik Komunikasi
LAMPIRAN
Pusat Pendidikan Pusat Penelitian PERATURAN KEPALA BADAN METEOROLOGI,
dan Pelatihan dan Pengembangan
KLIMATOLOGI, DAN GEOFISIKA
NOMOR 3 TAHUN 2016
TENTANG
ORGANISASI DAN TATA KERJA
BADAN METEOROLOGI, KLIMATOLOGI, DAN GEOFISIKA
U P T
Gambar 1.1 Struktur organisasi BMKG
BAB I BAB II BAB III BAB IV
Pendahuluan Perencanaan Kinerja Akuntabilitas Kinerja Penutup

