Page 12 - คู่มือการบริหารความเสี่ยง Risk Management Manual
P. 12

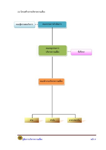
2.2 โครงสร้างการบริหารความเสี่ยง





                   คณะผู้ตรวจสอบกิจการ           คณะกรรมการดำเนินการ
                          กิจการ








                                                     คณะอนุกรรมการ

                                                     บริหารความเสี่ยง                   ที่ปรึกษา












                                              คณะทำงานบริหารความเสี่ยง















                                   ฝ่าย                  สำนัก                 สาขา/สถาบัน

                                                                                    ฯ






                          คู่มือการบริหารความเสี่ยง                                                          หน้า 9
   7   8   9   10   11   12   13   14   15   16   17