Page 38 - BUKU PENGURUSAN SMK SERI KERAMAT 2020
P. 38
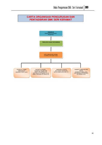
Buku Pengurusan SMK Seri Keramat 2019
CARTA ORGANISASI PENGURUSAN DAN
PENTADBIRAN SMK SERI KERAMAT
PENGERUSI
KAMARUDIN B KUDONG
PENGETUA
PENOLONG KANAN PENTADBIRAN
KETUA PEMBANTU TADBIR
NURHAFIZA BT SAIDY (N22)
PEMBANTU TADBIR PEMBANTU MAKMAL PEMBANTU OPERASI PEMBANTU PENGURUSAN
MARDIANA BT SURIANA BT HAJAR (C22) MIT YUN BT NATIN (N14) MURID
MAHAMAD SAYED (N19) SURAYA BT UJANG (C19) MOHD FAIZAN B MD JANI (N11) NATRAH BT ISMAIL (N19)
NUR DZULIKA BT HUSSNY (C19)
NURUL HASANAH BT IDRIS(C19) NUR RAIHANA BT OTHAMAN
@ OTHMAN (N19)
38

