Page 213 - Robot Design Handbook ROBOCON Malaysia 2019
P. 213

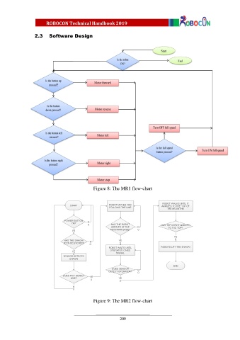
2.3    Software Design














































                                               Figure 8: The MR1 flow-chart































                                               Figure 9: The MR2 flow-chart




                                                            209
   208   209   210   211   212   213   214   215   216   217   218