Page 39 - Robot Design Handbook ROBOCON Malaysia 2019
P. 39

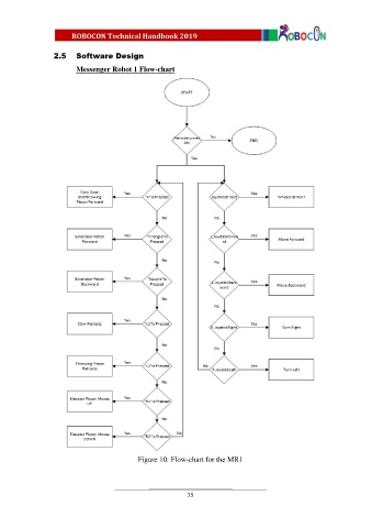
2.5    Software Design

                         Messenger Robot 1 Flow-chart











































































                                             Figure 10: Flow-chart for the MR1





                                                             35
   34   35   36   37   38   39   40   41   42   43   44