Page 64 - Robot Design Handbook ROBOCON Malaysia 2019
P. 64

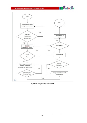
Figure 4: Programme flow-chart

























                                                          60
   59   60   61   62   63   64   65   66   67   68   69