Page 188 - BUKU TEKS SK T4
P. 188
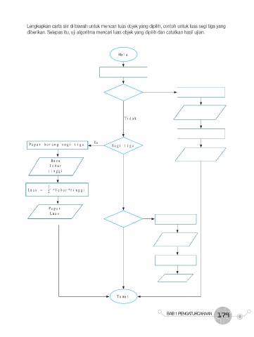
Lengkapkan carta alir di bawah untuk mencari luas objek yang dipilih, contoh untuk luas segi tiga yang
diberikan. Selepas itu, uji algoritma mencari luas objek yang dipilih dan catatkan hasil ujian.
Mula
Mula
Tidak
Papar borang segi tiga Ya Segi tiga
Baca
lebar
tinggi
1
Luas = — *lebar*tinggi
2
Papar
Luas
Tamat
BAB 1 PENGATURCARAAN 179

