Page 17 - Signavio-BPM-Kochbuch-De
P. 17
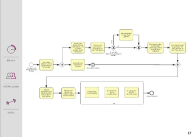
W e i ß e B o h n e n - E i n t o p f
Weiße-Bohnen-Eintopf
Gemüsebrühe
in den Topf
geben
Nein
Kassler in
kleine Stücke Bohnen mit Schinkenknacker Schinkenknacker
in Scheiben
2 große Dosen weiße Bohnen schneiden und der Dosen- Ja schneiden und in zusammen mit
(mit Suppengrün) in einem Flüssigkeit in einer Pfanne dem Bratfett in
großen Topf den Topf geben anbraten den Topf geben
ggf. Gemüsebrühe anbraten Ist bei den
Bohnen Suppengrün
600-800 g Kassler dabei?
2 Schinkenknacker oder Mettenden 60 min
Kartoffeln Kartoffeln in
6 Kartoffeln schälen und in
kleine Würfel Salzwasser
kochen
etwas Ketchup Hunger auf schneiden Kartoffeln weich
Weiße Bohnen-
scharfe Sauce Eintopf
Salz & Pfeffer
4-6 Personen
Christian Wiggert Wasser
abgießen und Eintopf auf mit Ketchup mit scharfer mit Salz und
Software Engineer die Kartoffeln kleiner bis abschmecken Sauce Pfeffer
mit in den in mittlerer Hitze abschmecken abschmecken
Oktober 2011 Topf geben köcheln lassen Guten Appetit!
Christian begann als Werkstudent bei Signavio
und ist mittlerweile fest angestellter Mitar-
beiter. Er ist verantwortlich für die server- und clientseitige Entwick-
leicht
lung. An den Wochenenden fährt er gerne auf Musik-Festivals in
ganz Deutschland.
16 17

