Page 21 - Signavio-Kochbuch-DE
P. 21
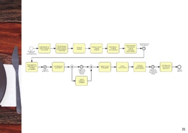
Züricher Geschnetzeltes
20 Minuten im
Fleischstreifen Ofen lassen
Kalbsfleisch in Champignons Zwiebel Butter in einer Kalbsfleisch- rausnehmen
putzen und in
dünne Streifen feine Scheiben hacken Pfanne streifen und im
schnetzeln schneiden erhitzen hell anbraten Backofen
Hunger auf warm stellen
Zürcher
Geschnetzeltes
Champignons mit Salz mit Petersilie
anbraten und mit Weißwein Fleisch in den Sahne und Pfeffer und Zitrone
Zwiebel ablöschen Topf geben unterrühren abschmecken garnieren
hinzugeben Zwiebel zugedeckt zugedeckt Guten
goldbraun 5 Minuten 2-3 Minuten Appetit!
dünsten durchziehen
lassen lassen
Sahne
halbsteif
schlagen
21

