Page 35 - Signavio-Kochbuch-DE
P. 35
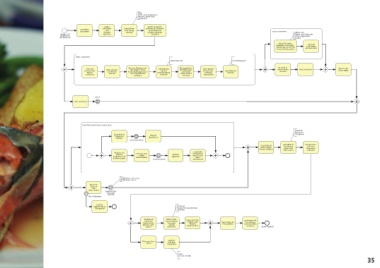
Saltimbocca alla Milanese (4Zeilig)
Tipp:
Stiele nicht wegwerfen,
werden später noch
verwendet
Salbei, große Kartoffeln
Kartoffeln Kartoffeln Salbeiblätter zerkleinern, Zwiebeln
vom Zweig
und
und Knoblauch
schrubben Bohnen trennen schälen und grob Sauce zubereiten Salbeireste:
Hunger auf waschen zerteilen Blätter und Stiele, die
Saltimbocca
alla Milanese vorher abgemacht
wurden
100 ml Öl, Wein,
mit Salz
Zwiebeln, Knoblauch, und Pfeffer
Salbeireste und Brühe abschmecken
in einen Bräter geben
Filets zubereiten
eine Hand voll mit Küchengarn
Fett und Serrano-Schinken mit Salbeiblätter Filets jeweils in Filets jeweils 50 ml Öl in Filets anbraten Filets in die
der langen Fläche
Sehnen vom Filets mit Salz leicht überlappend auf auf der die Mitte legen mit Serrano- das Päckchen einer Pfanne Sauce legen
und etwas
und Pfeffer
erhitzen
Fleisch Schinkendecke Schinken fixieren
entfernen würzen der Arbeitsfläche verteilen Salbei darauf ummanteln
auslegen
verteilen
200 ºC
Ofen vorheizen
Kartoffeln und Bohnen zubereiten
Optional:
Rosmarin
Kartoffeln in Wasser dazugeben
Salzwasser abschütten
kochen
Kartoffeln weich
75 g Butter in Kartoffeln in fertige Filets
die Pfanne
einer großen aus dem
geben und
Pfanne erhitzen stark salzen Bratensud
nehmen
Bohnen mit 75 g Butter
Wasser mit Salz und Bohnen hinzugeben
Pfeffer
aufgießen und abschmecken abgießen und im Topf
leicht
kochen lassen Bohnen weich anschmoren
40 Minuten: zart, rosa
45 Minuten: durch
Filets mit
Sauce in
den
Ofen stellen gewünschter
Garpunkt
alle 10 Minuten erreicht
mit der
eigenen Sauce Optional:
übergießen Sauce mit Saucenbinder
andicken
Bratensud Milch in die Sauce mit Salz, zusammen mit
durch ein Sauce rühren Pfeffer und
den Bohnen
Sieb in einen und noch Muskat Sauce über die und Kartoffeln
Filets gießen
kleinen Topf einmal abschmecken servieren
geben aufkochen Guten Appetit!
Filets in
Filet vom Garn Scheiben
lösen
schneiden
Tipp:
ca. 2-3 cm dick
35

