Page 59 - Signavio-Kochbuch-DE
P. 59
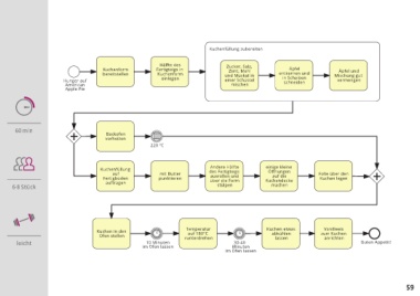
American Apple Pie
Kuchenfüllung zubereiten
Hälfte des Zucker, Salz,
Kuchenform Fertigteigs in Zimt, Mehl Äpfel Äpfel und
bereitstellen Kuchenform und Muskat in entkernen und Mischung gut
Hunger auf einlegen einer Schüssel in Scheiben vermengen
schneiden
American mischen
Apple Pie
60 min
Backofen
vorheizen
220 ºC
Kuchenfüllung Andere Hälfte einige kleine
auf mit Butter des Fertigteigs Öffnungen Folie über den
auf die
ausrollen und
Fertigboden punktieren über die Form Kuchendecke Kuchen legen
auftragen stülpen machen
6-8 Stück
Kuchen in den Temperatur Kuchen etwas Vanilleeis
auf 180°C
Ofen stellen runterdrehen abkühlen zum Kuchen
lassen
anrichten
leicht 10 Minuten 30-40 Guten Appetit!
im Ofen lassen Minuten
im Ofen lassen
59

