Page 55 - Signavio-Kochbuch-DE
P. 55
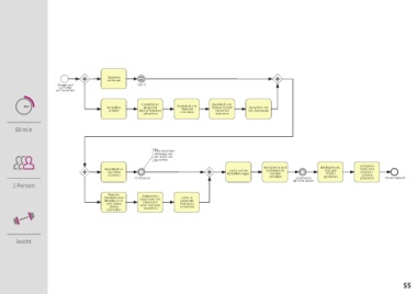
Lachsfilet auf Kartoffeln
Backofen
vorheizen
Hunger auf 180 ºC
Lachsfilet
auf Kartoffeln
Kartoffeln in Backblech mit Backblech mit
Kartoffeln möglichst Olivenöl dünner Schicht Kartoffeln mit
schälen dünne Scheiben einreiben Kartoffeln Salz bestreuen
schneiden bedecken
50 min
Bitte beachten:
abhängig von
der Dicke der
Kartoffeln
auf jedem
Backblech in Lachs auf die Gemüsemix und mit Basilikum, Teller eine
Salz und
Cashewkerne
den Ofen Kartoffeln legen darüber Pfeffer Zitronen-
schieben verteilen garnieren scheibe
15 Minuten 20 Minuten platzieren Guten Appetit!
im Ofen lassen
1 Person
Paprika,
Gemüsemix
Zwiebeln und zusammen mit Lachs in
Knoblauch in Olivenöl in passende
sehr kleine einer Schüssel Portionen
Stücke schneiden
schneiden verrühren
leicht
55

