Page 19 - Signavio-Kochbuch-DE
P. 19
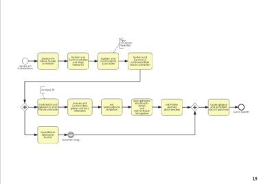
Gurkenpfanne
Tipp:
mit einem
Teelöffel
Zwiebeln in Gurken und Gurken- und Gurken und
Zucchini in
kleine Stücke Zucchini schälen Zucchinikerne zentimeterdicke
und längs
schneiden ausschälen
Hunger auf halbieren Stücke schneiden
Gurkenpfanne
Gurkenpfanne
in etwas Öl
30 min
Sebastian Friedrich 500 g gemischtes Hackfleisch
Senior Art Director & ca. 800 g Kartoffeln klein gehackte
Gurken und
Web Developer Hackfleisch und Zucchini dazu mit Knoblauch- mit Pfeffer Gurkenpfanne
zehen
Pflanzenöl (z. B. Rapsöl) Zwiebeln in einer geben und kurz Gemüsebrühe und und Salz und Kartoffeln
September 2012 Pfanne anbraten mitbraten aufgießen Bohnenkraut abschmecken mit Dill anrichten
2 Zwiebeln hinzugeben Guten Appetit!
2 Knoblauchzehen
Dill
2-3 Personen Sebastians Aufgabengebiet umfasst u. a. die Programmierung und Bohnenkraut
technische Betreuung von Website und Newslettern, sowie die Gemüsebrühe Kartoffeln in
Gestaltung und Produktion von Werbemitteln. Privat interessiert er Salzwasser
1-2 Gurken kochen
sich für jede Art von Musik und kennt sich daher auch in der Kartoffeln fertig
1-2 Zucchini
Berliner Clubszene bestens aus.
Salz & Pfeffer
leicht
18 19

