Page 23 - Signavio-Kochbuch-DE
P. 23
Peanut-Butter-
10 min P e a n u t B u t t e r P a n c a k e
im Mischbecher
Pancake
Oberseite des
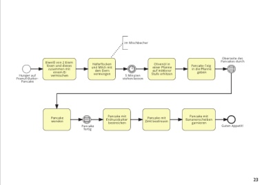
1 Person Eiweiß von 2 Eiern Haferflocken Olivenöl in Pancakes durch
lösen und dieses und Milch mit einer Pfanne Pancake-Teig
zusammen mit den Eiern auf mittlerer in die Pfanne
einem Ei geben
Hunger auf vermischen vermengen 5 Minuten Stufe erhitzen
Peanut-Butter- stehen lassen
Pancake
Thomas Kantzow
Senior Sales Manager
leicht
August 2013
Thomas ist im Vertrieb für die Branchen
Pancake Pancake mit Pancake mit Pancake mit
Immobilien, Wohnungsbaugesellschaf- Erdnussbutter Bananenscheiben
wenden Zimt bestreuen
ten, Bauwesen, Logistik und Transport bestreichen garnieren
Pancake Guten Appetit!
zuständig. Zu seinen Hobbies zählen fertig
Fitness training und das Malen von abs-
trakten Gemälden.
3 Eier
eine Hand voll
Haferflocken
ein Schuss Milch
Erdnussbutter
1 Banane
Zimt
1 EL Olivenöl
23

