Page 139 - SITI KHAIRUL ATIKAH E-PORTFOLIO GB200084 (microteaching)
P. 139

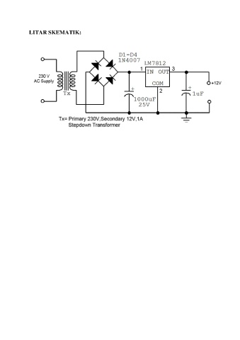
LITAR  SKEMATIK:




                                                            D1-D4

                                                            1N4007  17812
                                                                       1

                                                                          IN    OUT
                    230V
                  AC  Supply                                                 COM         7T          dan

                                 Tx
                                                                    1000uF
                                                                                  a
                                             ;

                                                                      25V
                              Tx=  Primary  230V,Secondary  12V,1A
                                   Stepdown  Transformer
   134   135   136   137   138   139   140   141   142   143   144