Page 31 - คู่มือนิเทศคุณลักษณะอันพึงประสงค์ของผู้เรียน โดยใช้กระบวนการนิเทศ เอ พี ไอ ซี อี
P. 31
27
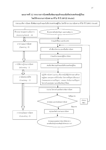
แผนภาพที่ 3.2 กระบวนการนิเทศเพื่อพัฒนาคุณลักษณะอันพึงประสงค์ของผู้เรียน
โดยใช้กระบวนการนิเทศ เอ พี ไอ ซี อี (APICE Model)
กรอบแนวคิดการนิเทศ เพื่อพัฒนาคุณลักษณะอันพงประสงค์ของผู้เรียน โดยใช้กระบวนการนิเทศ เอ พี ไอ ซี อี (APICE Model)
ึ
ศึกษาสภาพ และความต้องการ ศึกษาสภาพปัจจุบัน/ปัญหา และความต้องการ
(Assessing Needs : A)
กำหนดตัวชี้วัดความสำเร็จ (KPI)
การวางแผนการนิเทศ
(Planning : P) สร้างสื่อ/นวัตกรรม และเครื่องมือการนิเทศ
กำหนดกิจกรรมและปฏิทินการนิเทศ
การให้ความรู้ก่อนการนิเทศ
ส่งเสริม/พัฒนาคุณลักษณะอันพึงประสงค์ของผู้เรียน
(Informing : I)
ปฏิบัติการนิเทศ Coaching เพื่อกระตุ้นให้ผู้บริหารสถานศึกษา
การนิเทศแบบโค้ช ครูผู้สอน และบุคลากรที่เกี่ยวข้อง วิเคราะห์ปัญหา/เลือกแนว/
(Coaching : C) กำหนดแนวทางการแก้ปัญหา/ วางแผน/ ดำเนินการแก้ปัญหา/
วิเคราะห์ และสรุปผล/ แลกเปลี่ยนเรียนรู้ /ชื่นชม
รวบรวม วิเคราะห์ และสังเคราะห์ผลการนิเทศ
ไม่มีคุณภาพ
ปรับปรุง/
ตรวจสอบ และประเมินผลการนิเทศ พัฒนา
มีคุณภาพ
สรุปและจัดทำรายงานผลการนิเทศ
การประเมินผลการนิเทศ
(Evaluating : E)
นำเสนอและเผยแพร่ผลการนิเทศ (จัดนิทรรศการ
แลกเปลี่ยนเรียนรู้/ยกย่องเชิดชูเกียรต/Website ฯลฯ)
ิ

