Page 843 - 40天成为资深设计师-936页
P. 843
附录1:基本概念(色彩)
ιٳཚഠ XXX BGY DPN 页码,24/25
色度计也可以测出L*a*b*值,在Photoshop的“CMYK”设置的“油墨颜色”对话框中也可以填写
L*a*b*值。
像三刺激值那样,L*a*b*也是与设备无关的。
·绝对黑体
如果一个物体能够在任何温度下全部吸收任何波长的辐射,那么这个物体称为绝对黑体。绝对黑体并
不一定是黑色的,当它受热时会产生辐射,会呈现出颜色,而且它的颜色完全取决于它的温度,因为没有
任何反射光。
·色温(color temprature)
黑体在某个温度下发出的光的颜色,用温度来表示,叫做色温。比如黑体达到6500K(开尔文,相当
于摄氏度加273)时,它的色温也是6500K。
用同样的方法来表示光源的颜色,如果某一时刻的日光与加热到6500K的黑体的颜色一样,那么这时
的日光的色温是6500K。
色温越高,颜色越冷(偏向蓝紫色),色温越低,颜色越暖(偏向黄红色)。比如,某一只白炽灯的
色温是2600K,这是发黄的颜色,而普通PC显示器白场的色温是9300K,这是有些偏蓝的,若把屏幕设置
成白色背景,离远一些把它和背后的墙壁作对比,就会感到,它比墙的颜色冷,你可以在随Photoshop安
装的Adobe Gamma中(它的快捷方式在控制面板中)把白场色温改成5000K,它就没有那么冷了。
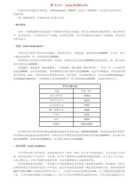
常见光源色温
光源 色温(K)
晴天室外光 13000
全阴天室外光 6500
白天直射日光 5550
45°斜射日光 4800
日光灯 6500
氙灯 5600
炭精灯 5500-6500
在印刷行业中看打样和印刷品的标准光源通常有两种色温:5000K和6500K。印前校色用的计算机的
显示器的白场色温也应该照此调节,如果在这台计算机旁边安置的看样台的光源是5000K的,显示器白场
就设成5000K,如果光源是6500K的,显示器白场就应该是6500K。
·显色指数(color rendition)
在不同的光源下看印刷品,看到的颜色是不一样的,例如,在日光下看到的蓝色,在高压汞灯下会发
紫,而在低压钠灯下又发黑了,又比如,在日光下能够辨认的两种相差微妙的颜色,在日光灯下分不清。
人们习惯认为,日光下的颜色是最真实的,其他光源都要以它为标准来评估。
评估的指标是显色指数。一种光源与日光相比能够在多大程度上逼真地再现颜色,确切地说,它和日
光照射标准色卡的结果在色度上有多接近,就是该光源的显色指数(测定显色指数的方法,参阅国家标准
GB/T 5702-1985《光源显色性评价方法》)。人们将日光的显色指数定为100,人工光源的显色指数均低
于此。日光灯的显色指数只有70-80左右,所以它不适合用来检查印刷品的色彩,尽管它的色温接近日光。
https://www.antssoft.com/f1.htm 2009-5-9

