Page 23 - электросхема камаз евро5
P. 23
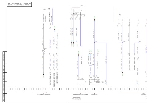
65111-3700002-60Э3
K59
A1
/19.87
к.л. положения платформы Датчик положения платформы X1340 8 87 X1340 6 86 X1340 4 85 X1340 2 30 88 20/40 A2 /А /А /А /В /В /В /В
/А
/B /B GND 7 4 5 8 5 6 3 4
18 9 7 4 5 8 5 6 3 4
X1358 X1358 X1358 X1358 X1352 X1352 X1352 X1352
18/18
X20 13 X31 9 О З Б Б
15010 2.50 mm² 0.75 mm² 0.75 mm² 0.75 mm² Ж Ч 1.00 mm²
15/151 W160 W160Д W160Б 1.00 mm² К ГБ
Ф 1.00 mm² 0.75 mm²
0.75 mm² Р GND W160Б W164Г W164К
W107Н Ж 0.75 mm² 0.75 mm² Ч #2097 #2098 GND CB51 W164Д CB54 W164Ж CB53
1 X1326 W107А 0.75 mm² 18/25 14/112 20/50 Ч СЧ БЧ
W107Д К 0.75 mm² Ч С Б
1 1.00 mm² 1.00 mm² 0.75 mm² 0.75 mm² 0.75 mm² 0.75 mm²
H53 W107И
20/52 20/41 20/47 W164И
20/48 #2056 #2056 Б #2056 W164Л 1 X1359 W164Н W164 W164А W164Б W164В
2 X1288
1 X1288
2
Подп. и дата X1329 1 Ж 0.75 mm² Р 0.75 mm² Ч #2056 2.50 mm² Ж Кч 0.75 mm² 4.00 mm² К 4.00 mm² 4.00 mm² Б X1361 1 X1361 2
3 X1288
0.75 mm² Ч W107Г 0.75 mm² W107Б W107В 4.00 mm² К W160А W163Б W163 CB50 W163Д Кч 0.75 mm² W163В К 1.00 mm² Активная антена "+12" Активная антена "GND"
Инв. N дубл. W107М 2 X1292 3 X1292 1 X1292 W163 4.00 mm² К W163Б W164Е Ч 1.00 mm²
GND W163А #2106 W164М 1 X1353 1 X1354 1 X1355 1 X1356
Взам. инв. N 11/147 сигнал датчика питание датчика масса датчика 1 X1342 1 2 Z1 1 X1343 1 2 X1343 2 1 X1344 3 X1339 18/28 + - B30 + - B31
Подп. и дата GND 1 X1345 GND 1 X1357
1 1 5 10 15 20 25 30 35 40 45 50 55 60 65 70 75 80 85 90 95 100 105 110 115 120 125 130 135 140 145 150 155 160
Преобразователь напряжения
Инв. N подл. к.л. положения платформы Реле розетки 12В Розетка 12В Магнитола Динамик Динамик Лист
-
Нов. 65115.3707
Изм Лист N докум. Подп. Дата 65111-3700002-60Э3 20
Формат А4x4

