Basic HTML Version
Table of Contents
View Full Version
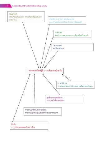
Page 10 - การจัดกิจกรรม การเรียนรู้อาเซียนแบบบูรณาการ ระดับมัธยมศึกษาตอนต้น
P. 10
โรงเรียนสาธิตมหาวิทยาลัยศรีนครินทรวิโรฒ ปทุมวัน
5
6
7
8
9
10
11
12
13
14
15