Page 171 - Buku Teks ASK Tingkatan 2
P. 171
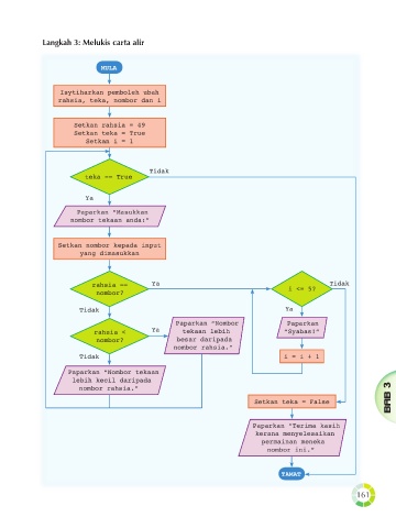
Langkah 3: Melukis carta alir
MULA
Isytiharkan pemboleh ubah
rahsia, teka, nombor dan i
Setkan rahsia = 49
Setkan teka = True
Setkan i = 1
Tidak
teka == True
Ya
Paparkan “Masukkan
nombor tekaan anda:”
Setkan nombor kepada input
yang dimasukkan
rahsia == Ya Tidak
nombor? i <= 5?
Tidak Ya
Paparkan “Nombor Paparkan
rahsia < Ya tekaan lebih “Syabas!”
nombor? besar daripada
nombor rahsia.”
Tidak i = i + 1
Paparkan “Nombor tekaan
lebih kecil daripada
nombor rahsia.”
Setkan teka = False BAB 3
Paparkan “Terima kasih
kerana menyelesaikan
permainan meneka
nombor ini.”
TAMAT
161

