Page 47 - Buku Garis Panduan Pengurusan Prasekolah
P. 47

35



                                                                       GARIS PANDUAN
                                                                   PENGURUSAN PRASEKOLAH
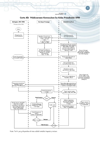
                         Carta Alir  Pelaksanaan Kemasukan ke Kelas Prasekolah KPM



















































































             Nota: Tarikh yang dinyatakan di atas adalah tertakluk kepada pindaan.
   42   43   44   45   46   47   48   49   50   51   52