Page 7 - 南特秩序冊
P. 7
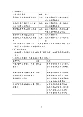
獎勵項目:
可集章優良事項 點數 備註
準時繳交報名表及球員名冊者 三點 記錄於獎勵單上,統一紀錄於
羽球球隊獎勵單上
開幕式參與人員達 15 位(含) 五點 記錄於獎勵單上,統一紀錄於
以上(以學校為單位) 羽球球隊獎勵單上
各球場比賽完畢未遺留垃圾者 兩點 記錄於獎勵單上,於各場比賽
結束球員離開後進行檢查
各球賽每項賽程優先檢錄者 一點 記錄於獎勵單上
各校休息區保持無比乾淨整齊 五點 記錄於獎勵單上,採不定時檢
者查
#休息區暫設於文薈樓(一、二樓為球員休息區,地下一樓為工作人員、
裁判)視到時候假日上課情形再做調整
(五)保證金辦法
1.報名時每校另外繳交保證金新台幣 1000 元整,以示對參與運動競賽之
負責。
2.若發生以下情形,大會有權扣除各校保證金:
違規事項 罰金 備註
於體育館內飲食警告一次後 100 元 將其學校隊伍名稱公布於大
未改善 會佈告欄以及拍照貼於網頁
上
無視大會規定,與校方人員 500 元 將其學校隊伍名稱公布於大
發生衝突者,且行為嚴重影 會佈告欄以及網頁上,亦建
響承辦學校校譽者 議下一屆特大盃主辦單位取
消該隊當屆之參賽資格
不合規定或是未檢錄之球員 500 元 公布該學校和參賽者姓名,
上場者 並取消其比賽資格和該參賽
者之所有場次之相關成績,
其對手之隊伍無條件晉級
7

