Page 8 - 南特秩序冊
P. 8
(續上表)
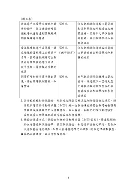
若該選手未帶學生證欲申請 500 元 依大會規則取消其比賽資格
身份證明,無法通過兩項認 和該參賽者之所有場次之相
證程序或身份遭到質疑經確 關成績,其對手之隊伍無條
認發現確為不符者 件晉級,並公布該學校和參
賽者姓名
當各校確認選手名單後,將 500 元 依大會規則取消該名球員的
在領隊臉書社團上公佈選手 (被申訴方) 比賽資格並公布該學校和參
名單,屆時各校領隊可主動 賽者姓名
查看每間學校的選手姓名,
從中查核不符合報名資格的
球員
開賽前可對對方選手提出異 500 元 立即取消該隊伍繼續比賽之
議,再由該場裁判審核,如 資格,亦建議下一屆特大盃
屬實者 主辦單位取消該隊當屆之參
賽資格並公布該學校和參賽
者姓名
3.若各校已被扣除保證金,而各校之隊伍又再違反扣除保證金之規定,則
各校系隊需於活動結束後(3/20)統一由各校領校將罰金相同的金額利
用匯款或直接繳交於大會服務台,以示負責。未繳交之隊伍將建議下一
屆特大盃主辦單位取消該隊當屆之參賽資格。
4.保證金退還方式:保證金則會於活動結束後(3/20 當日),請各校領袖
於大會簽退取保證金單,並拿取保證金,如需提早回程之學校,需告知
大會服務台進行領取,如於大會場復時間尚未領取,則不受理領取事宜。
#其他未盡事宜,以大會公告為準。
8

