Page 125 - Robot Design Handbook ROBOCON Malaysia 2019
P. 125

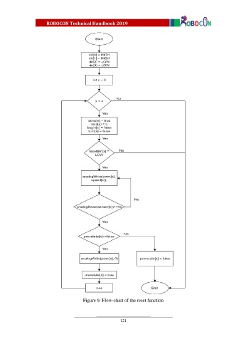
Figure 6: Flow-chart of the reset function




                                                            121
   120   121   122   123   124   125   126   127   128   129   130