Page 244 - Robot Design Handbook ROBOCON Malaysia 2019
P. 244

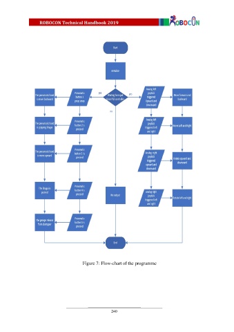
Figure 7: Flow-chart of the programme










                                                          240
   239   240   241   242   243   244   245   246   247   248   249