Page 256 - Robot Design Handbook ROBOCON Malaysia 2019
P. 256

(b)

































                                                          (c)

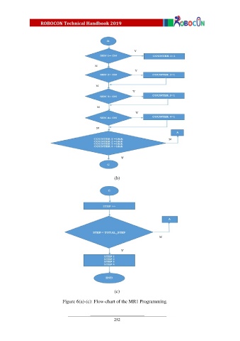
                                Figure 6(a)-(c): Flow-chart of the MR1 Programming.



                                                          252
   251   252   253   254   255   256   257   258   259   260   261