Page 83 - Robot Design Handbook ROBOCON Malaysia 2019
P. 83

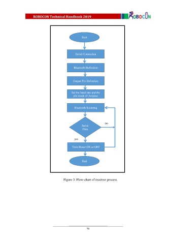
Start



                                                     Serial Connection



                                                    Bluetooth Definition


                                                    Output Pin Definition



                                                   Set the baud rate and the
                                                    pin mode of Arduino


                                                    Bluetooth Scanning



                                                                          no
                                                          Serial
                                                          Data

                                                     yes


                                                   Turn Motor ON or OFF



                                                          End




                                             Figure 3: Flow-chart of receiver process.













                                                             79
   78   79   80   81   82   83   84   85   86   87   88