Page 46 - BUKU TEKS SK T4
P. 46
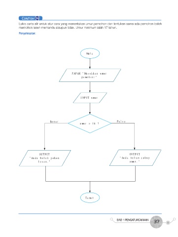
Contoh 14
Lukis carta alir untuk atur cara yang menentukan umur pemohon dan tentukan sama ada pemohon boleh
memohon lesen memandu ataupun tidak. Umur minimum ialah 17 tahun.
Penyelesaian:
Mula
PAPAR "Masukkan umur
pemohon:"
INPUT umur
Benar Palsu
umur > 16 ?
OUTPUT OUTPUT
"Anda boleh pohon "Anda belum cukup
lesen." umur."
Tamat
BAB 1 PENGATURCARAAN
37

